畢業要件
畢業要件
畢業條件包含:完成必修(8學分)與選修(22學分)課程+學習歷程檔案+修畢學術研究倫理教育課程+撰寫學位論文
畢業流程
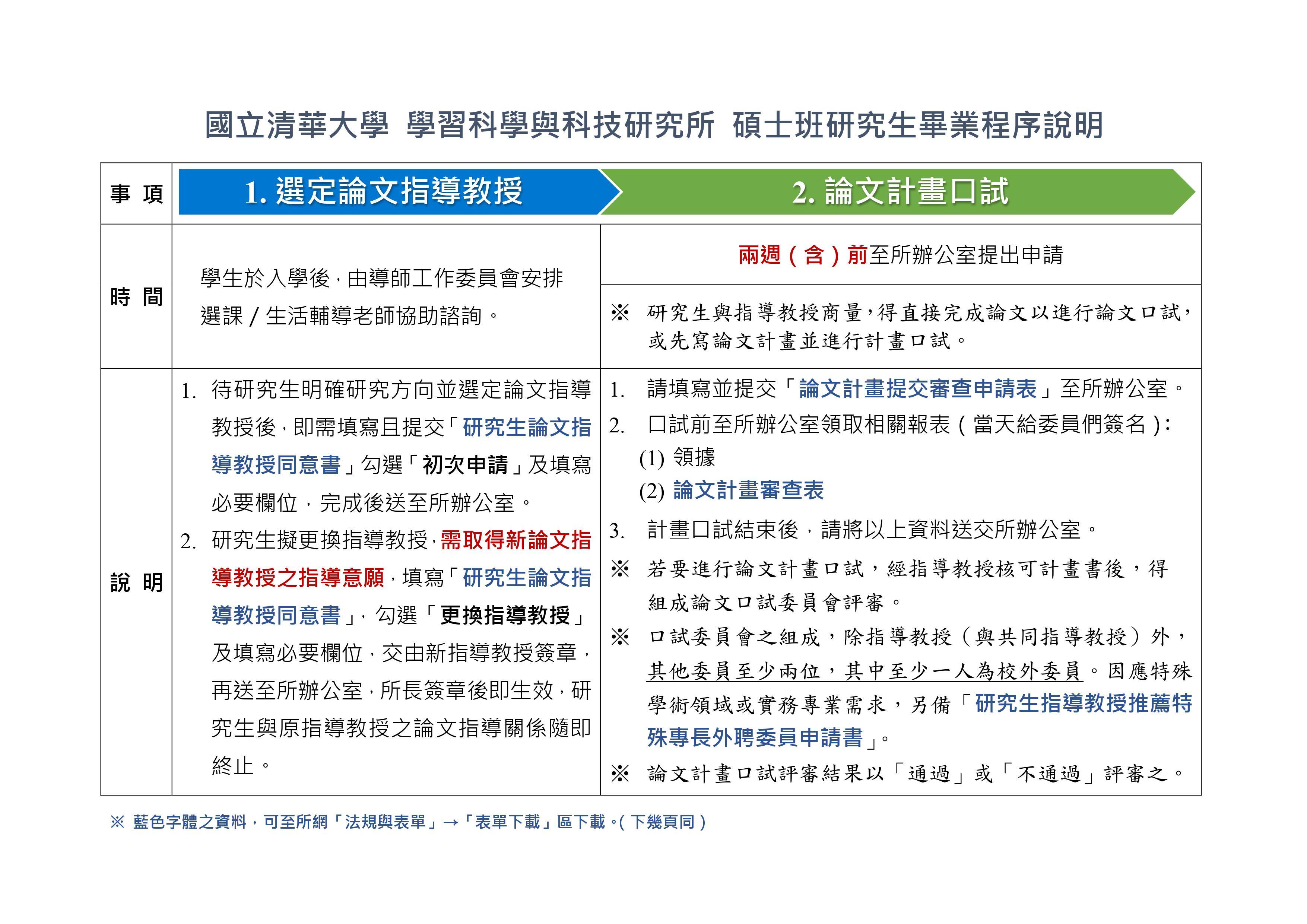
Step1.選定論文指導教授
學生於入學後,由導師工作委員會安排選課/生活輔導老師協助諮詢。
1.待研究生明確研究方向並選定論文指導教授後,即需填寫且提交「研究生論文指導教授同意書」勾選「初次申請」及填寫必要欄位,完成後送至所辦公室。
2.研究生擬更換指導教授,需取得新論文指導教授之指導意願,填寫「研究生論文指導教授同意書」,勾選「更換指導教授」及填寫必要欄位,交由新指導教授簽章,再送至所辦公室,所長簽章後即生效,研究生與原指導教授之論文指導關係隨即終止。
Step2.論文計畫口試
兩週(含)前至所辦公室提出申請。
※研究生與指導教授商量,得直接完成論文以進行論文口試(即Step3.),或先寫論文計畫並進行計畫口試。
※研究生與指導教授商量,得直接完成論文以進行論文口試(即Step3.),或先寫論文計畫並進行計畫口試。
1.請填寫並提交「論文計畫提交審查申請表」至所辦公室。
3.計畫口試結束後,請將以上資料送交所辦公室。
※若要進行論文計畫口試,經指導教授核可計畫書後,得組成論文口試委員會評審。
※口試委員會之組成,除指導教授(與共同指導教授)外,其他委員至少兩位,其中至少一人為校外委員。因應特殊學術領域或實務專業需求,另備「研究生指導教授推薦特殊專長外聘委員申請書」。
※論文計畫口試評審結果以「通過」或「不通過」評審之。
※口試委員會之組成,除指導教授(與共同指導教授)外,其他委員至少兩位,其中至少一人為校外委員。因應特殊學術領域或實務專業需求,另備「研究生指導教授推薦特殊專長外聘委員申請書」。
※論文計畫口試評審結果以「通過」或「不通過」評審之。
Step3.論文口試線上申請
口試日期起算兩週(含)前申請
※8月1日至次學期開學前欲舉行學位考試者,請先至註冊組網頁下載研究生提前註冊申請表辦理。
※8月1日至次學期開學前欲舉行學位考試者,請先至註冊組網頁下載研究生提前註冊申請表辦理。
1.請至「校務資訊系統」申請並印出相關文件。
※ 研究生學位考試→填寫口試申請→通知系所;研究生學位考試→報表(列印教授推薦書給指導教授親簽)。
※ 研究生學位考試→填寫口試申請→通知系所;研究生學位考試→報表(列印教授推薦書給指導教授親簽)。
2.將以下資料各一份送交所辦公室後,始進行審核:
(1)學位考試申請表
(2)指導教授推薦書(正本)
(3)歷年成績表(正本)
(4)個人專業檔案通過聲明書(113學年度起入學之學生適用)
(5)臺灣學術倫理教育資源中心修課證明(中文版)
(6)論文初稿(word檔)
※請e-mail給所長及副本指導教授與ils@my.nthu.edu.tw 。
(7)碩士論文學位考試本相似度詳細比對報告(須含各章節詳細比對結果)
※請e-mail給所長及副本指導教授與ils@my.nthu.edu.tw 。
※自108學年度起,學位考試需備論文相似度比對報告,以供考試委員學位考試時參考(清大教務處註冊組規定)
(1)學位考試申請表
(2)指導教授推薦書(正本)
(3)歷年成績表(正本)
(4)個人專業檔案通過聲明書(113學年度起入學之學生適用)
(5)臺灣學術倫理教育資源中心修課證明(中文版)
(6)論文初稿(word檔)
※請e-mail給所長及副本指導教授與ils@my.nthu.edu.tw 。
(7)碩士論文學位考試本相似度詳細比對報告(須含各章節詳細比對結果)
※請e-mail給所長及副本指導教授與ils@my.nthu.edu.tw 。
※自108學年度起,學位考試需備論文相似度比對報告,以供考試委員學位考試時參考(清大教務處註冊組規定)
3.系所審核通過後,「考試委員聘函」可逕以e-mail發送或印出後與論文初稿一併郵寄。
※因應特殊學術領域或實務專業需求,另備「碩士班研究生指導教授推薦特殊專長外聘委員申請書」。
※因應特殊學術領域或實務專業需求,另備「碩士班研究生指導教授推薦特殊專長外聘委員申請書」。
Step4.碩士學位考試(畢業口試)
上學期1/31前
下學期7/31前
下學期7/31前
1.自行準備口試的報告資料。
2.所辦公室列印相關報表(當天給委員們簽名):
※口試前請自行至所辦公室領取與確認報表。
(1)考試委員審定書
(2)口試評分單(每位委員簽一份)
(3)研究生碩士論文口試成績(總表)
※所上另備,需填覆。
(4)校內口試委員審查費印領清冊
(5)校外口試委員審查費與交通費印領清冊
(6)論文指導費印領清冊
(7)國立清華大學學位論文符合學術倫理聲明書
※口試前請自行至所辦公室領取與確認報表。
(1)考試委員審定書
(2)口試評分單(每位委員簽一份)
(3)研究生碩士論文口試成績(總表)
※所上另備,需填覆。
(4)校內口試委員審查費印領清冊
(5)校外口試委員審查費與交通費印領清冊
(6)論文指導費印領清冊
(7)國立清華大學學位論文符合學術倫理聲明書
3.口試結束後,請將以上資料(正本)盡速送交所辦公室。考試委員審定書連同指導教授推薦書一併複印後歸還。
4.依照口試委員的建議修改,並經過指導教授論文格式審查通過,才可上傳清大博碩士論文系統再送印裝訂。
Step5.論文上傳
印製紙本論文前
1.清大論文上傳系統:上傳摘要&全文。
※圖書館網站→論文上傳查詢→上傳論文→審核通過→列印論文審核通知單。
※可參閱圖書館論文上傳流程教學。
※圖書館網站→論文上傳查詢→上傳論文→審核通過→列印論文審核通知單。
※可參閱圖書館論文上傳流程教學。
2.列印授權書(論文上傳成功後即可列印):
(1)清大圖書館授權書(電子授權&紙本授權)
(2)國家圖書館授權書(依意願選擇授權與否及公開日)
※授權書請用藍筆,本人親自簽名。
(1)清大圖書館授權書(電子授權&紙本授權)
(2)國家圖書館授權書(依意願選擇授權與否及公開日)
※授權書請用藍筆,本人親自簽名。
3.所辦公室進行論文審核。
※請以雙面列印。中文請用1.5倍行距,英文請用二倍間距(double space),內文為12號標楷體及Times New Roman 字型。
※請依照指導教授審定要求、參照最新APA格式。
※論文封面格式及紙本論文裝訂順序,請參閱清大教務處註冊組之相關規定 。
※請依照指導教授審定要求、參照最新APA格式。
※論文封面格式及紙本論文裝訂順序,請參閱清大教務處註冊組之相關規定 。
Step6.離校辦理
次學期註冊日前(不含開學當日)
※未能於截止日期前完成離校手續,該次口試無效。
※未能於截止日期前完成離校手續,該次口試無效。
1.請至「校務資訊系統」點選離校,按步驟填寫相關資料及問卷。
※點選「畢業生離校系統」並依說明完成所有步驟。
※點選「畢業生離校系統」並依說明完成所有步驟。
2.確認向學校借的所有書籍及畢業袍服已歸還。
3.帶著【3本論文】及【學生證】辦理離校,順序如下:
(1)所辦公室:畢業離校確認單、畢業論文1本。
※所辦公室將留存畢業論文。
(2)圖書館:畢業論文1本、辦理離校手續。
(3)註冊組:畢業論文1本、領取畢業證書。
(1)所辦公室:畢業離校確認單、畢業論文1本。
※所辦公室將留存畢業論文。
(2)圖書館:畢業論文1本、辦理離校手續。
(3)註冊組:畢業論文1本、領取畢業證書。
歷史紀錄:
- 國立清華大學畢業生離校程序說明_研究生
- 學習科學研究所畢業程序說明1081009修正
- 學習科學與科技研究所畢業程序說明1090921修訂
- 學習科學與科技研究所畢業程序說明1100621修訂
註:相關申請表請至「常用資料」

